网站支持IPv6
当前位置:首页 公示公告 > 旺苍县开办餐饮店一件事办事指南
旺苍县开办餐饮店一件事办事指南
发布时间:2024-10-25 来源:县市场监督管理局 点击量:8694 [ 字体: ] 打印 分享:

一、基本信息

(一)服务对象:法人服务

(二)牵头单位:旺苍县市场监督管理局

(三)办件类型:承诺件

(四)办理时限:13个工作日

(五)办理层级:县(区)

(六)办理形式:网上办理、窗口办理

(七)是否收费:否

(八)中介服务:无

(九)联办机构:旺苍县住房和城乡建设局,旺苍县消防救援大队,旺苍县卫生健康局

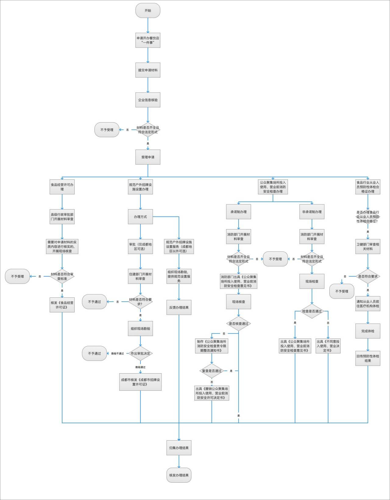
二、办理流程

 

三、办理事项

序号

事项名称

联办机构

1

食品行业从业人员预防性体检合格证办理

旺苍县卫生健康局

2

公众聚集场所投入使用、营业前消防安全检查

旺苍县消防救援大队

3

食品(含保健食品)经营许可核发

旺苍县市场监督管理局

4

设置大型户外广告的审批

旺苍县综合行政执法局

四、申报材料

类别

序号

材料名称

材料类型

提交时限

材料份数

是否 减免





公共

1

开办餐饮店一件事申请表

原件/复印件

申请时提交

一式一份

2

营业执照

复印件

申请时提交

一式一份

3

开办餐饮店一件事承诺书

原件

申请时提交

一式一份

4

委托书

原件

受法定代表人委托时提供

一式一份









市监

5

与食品经营相适应的主要设备设施布局平面图或实景照片、操作流程图

原件

申请时提交

一式一份

6

食品安全自查、从业人员健康管理、进货查验记录、食品安全事故处置等保证食品安全的规章制度 目录 清单

原件

申请时提交

一式一份

7

利用自动设备从事食品经 营的 ,应当提交每台设备 的具体放置地点、食品经 营许可证的展示方法、食 品安全风险管控方案等材 料

原件

申请时提交

一式一份





住建

8

户外招牌设施现状图及实景效果图

原件

申请时提交

一式一份

9

户外招牌设施设置场地权属证明

原件/复印件

申请时提交

一式一份

10

户外招牌设施设计方案或设计平面图

原件/复印件

申请时提交

一式一份

11

安全承诺书

原件

申请时提交

一式一份













消防

12

公众聚集场所消防安全承 诺书/公众聚集场所投入  使用、营业消防安全告知 承诺书

原件

申请时提交

一式一份


13

法定代表人或负责人身份 证件

复印件

可以在消防救 援机构现场核 查时提交

一式一份

14

场所平面布置图

原件/ 复印件

可以在消防救

援机构现场核查时提交

一式一份

15

消防安全制度

原件/ 复印件

可以在消防救援机构现场核查时提交

一式一份

16

灭火和应急疏散预案

原件/ 复印件

可以在消防救援机构现场核查时提交

一式一份

17

场所消防设施平面图

原件/ 复印件

可以在消防救援机构现场核查时提交

一式一份

五、收费标准收费依据:不收费

六、办理结果:食品经营许可证

八、办理时间:星期一至星期四09:00-12:00 13:30-17:00 备注:星期五 09:00-12:00 13:30-15:30(法定节假日除外)

九:办理地址:

网上办事大厅:四川政务服务网(http://www.sczwfw.gov.cn/)

线下受理地址:四川省-广元市-旺苍县-兴旺西路街道-114号,详细地址:旺苍县政务服务大厅1楼7号综合窗口

十、咨询、监督电话

咨询:0839-4222312

监督:0839-12345

十一、备注:

  

电脑端                                    手机端